疫情冲击下企业如何复工复产及应对,专家委员来支招 自上至下依次是:杨伟民、葛红林、刘世锦、王一鸣、贺强 自上至下依次是:南存辉、张近东、刘永好、丁佐宏 数据来源:全国工商联 突如其来的新冠肺炎疫情是一次大考... admin2026-02-0973 阅读0 评论
新冠疫情不再构成全球突发公共卫生事件,如何应对后续疫情风险? 来源:澎湃新闻 5月8日,国务院联防联控机制召开新闻发布会,主题为:新冠疫情不再构成“国际关注的突发公共卫生事件”后防控工作。... admin2026-02-0977 阅读0 评论
新冠肺炎疫情冲击全球经济,中国复工复产带来希望 180多个国家和地区出现疫情、全球确诊病例超过40万例、越来越多国家采取“封城”措施……新冠肺炎疫情肆虐全球。全球制造业、旅游业及金融市场等均受到较大冲击... admin2026-02-0973 阅读0 评论
热文疫情冲击下统筹兼顾,中国经济如何行稳致远并降低影响? 坚持全国一盘棋,发挥好集中力量办大事的制度优势,及时分析、迅速行动,我们就能妥善应对疫情冲击,统筹平衡好疫情防控和经济发展,推动中国经济行稳致远... admin2026-02-091170 阅读0 评论
国务院联防联控机制:疫情防控优化,整治层层加码,严控疫情风险 国务院联防联控机制于11月22日召开新闻发布会,介绍不折不扣落实疫情防控优化措施、全力抓好当前疫情处置工作。近期... admin2026-02-0979 阅读0 评论
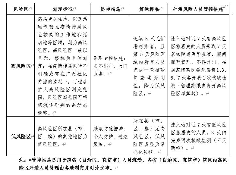
科学划定疫情风险区域,做好防控措施,降低疫情影响 据健康中国官微消息,为指导各地在疫情处置中做好风险区域划分,有效落实风险区域相关防控措施,最大限度降低疫情对人民群众生产、生活的影响... admin2026-02-09125 阅读0 评论
疫情隔离在家怎么办?居家隔离要求和注意事项指南 疫情防控不可松懈01居家隔离场所要求1.居家隔离医学观察者最好单独居住;如果条件不允许,选择一套房屋里通风较... admin2026-02-09113 阅读0 评论
印度现尼帕病毒病,世卫组织评估全球传播风险低 世卫组织确认,尼帕病毒的全球传播风险低,在次国家级层面(疫情暴发特定地区)的传播风险为中等,世卫组织,传播风险,猴痘疫情,世界卫生组织,尼帕病毒感染... admin2026-02-0988 阅读0 评论
疫情防控提示:了解当下疫情风险,做好来返人员防控措施 截至2022年11月10日13时,全国共有3626个高风险区,3156个中风险区,上述中高风险区所在县(市、区、旗)的其他区域为低风险区(长按文后图片显示具体高、中、低风险区)。... admin2026-02-09202 阅读0 评论